This project is based on the AddressBook-Level3 project created by the SE-EDU initiative.
Generative AI tools (ChatGPT, GitHub Copilot and DeepSeek) were used for:
The format of the Developer Guide was inspired by the Developer Guide of the past project ArchDuke and InTrack.
Refer to the guide Setting up and getting started.
đź’ˇ Tip: The .puml files for generating diagrams in this document are located in the diagrams folder. For guidance on creating and modifying these diagrams, check out the PlantUML Tutorial for more info.
The Architecture Diagram below illustrates the high-level structure of the application.
Overview of Main Components of the architecture
Main contains two key classes:
Main and
MainApp, which are responsible for,
Commons serves as a collection of shared classes that are utilized by multiple components
within the application.
The Application is further structured into four core components:
UI: The UI of the Application.Logic: Processes User commands.Model: Manages in-memory application data.Storage: Reads data from, and writes data to, the hard disk.Interaction between Architecture Components
The Sequence Diagram below illustrates how the main components interact when processing a typical command,
such as delete 1 cfm.
Each of the four components (illustrated in the diagram above) follows a structured design pattern:
interface, ensuring a well-defined API for interaction.Logic component defines its interface in Logic.java and implements its functionality in
LogicManager.java.
Detailed overview of Components
The following sections provide an in-depth explanation of each major component in the system, including their responsibilities and how they interact with other parts of the application.
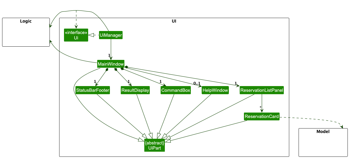
The UI Component is responsible for handling user interactions. Its API is defined in
Ui.java
The UI consists of a MainWindow that is composed of multiple subcomponents, including:
CommandBoxResultDisplayReservationListPanelStatusBarFooterHelpWindowAll these components, including MainWindow, inherit from the abstract UiPart class, which captures the
commonalities between different UI elements.
Framework and layout
The UI is built using the JavaFx UI framework. The layout of UI elements defined in .fxml is located in the
src/main/resources/view folder. For example, the layout for MainWindow is specified in MainWindow.fxml.
Responsibilities
The UI Component performs the following key functions:
Logic component for processing.Model component to refresh the displayed data dynamically.Logic component since it relies on
it to execute commands.Model component to render Reservation objects
stored in memory.The Logic Component is responsible for interpreting user input, executing commands, and managing interactions
between Ui, Model, and Storage components. Its API is defined in
Logic.java.
Command Execution Flow
Logic interface when a user enters a command.LogicManager delegates the command parsing to an ReserveaMateParser object which in turn creates a parser that
matches the command (e.g, DeleteCommandPaser) and uses it to parse the command.LogicManger executes the Command object, which may interact with the Model component to
update reservation data.Command object returns a CommandResult, encapsulating feedback on the execution outcome.LogicManager forwards the CommandResult to the UI component, which updates the display accordingly.The sequence Diagram below illustrates the interactions within the logic component for the `execute("delete 1 cfm")
API call.
đź’ˇ Note: The lifeline for DeleteCommandParser
should end at the destroy marker (X) but due to a limitation of PlantUML, the lifeline reaches the end of the diagram.
Here are the other classes in Logic (omitted from the class diagram above) that are used for parsing a user command:
How the parsing works:
ReserveMateParser class creates an XYZCommandPaser (XYZ is a
placeholder for the specific command name e.g., AddCommandParser) which uses the other classes shown above to parse
the user command and create a XYZCommand object (e.g., AddCommand) which the ReservateMateParser returns back as
a Command object.XYZCommandParser classes (e.g., AddCommandParser, DeleteComandParser,...) inherits from the Parser
interface so that they can be treated similarly where possible e.g, during testing.Its API is defined in:
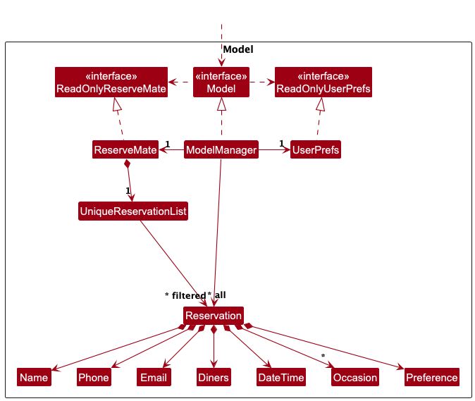
Model.java
The Model component,
Reservation objects (which are contained in a
UniqueReservationList object).Reservation object (e.g., results of a search query) as a separate filtered list
which is exposed to outsiders as an unmodifiable ObservableList<Reservation> that can be 'observed' e.g. the UI can be
bound to this list so that the UI automatically updates when the data in the list change.UserPref object that represents the user's preferences. This is exposed to the outside as a
ReadOnlyUserPref object.Model represents data entities of the domain, they
should make sense on their own without depending on other components)đź’ˇNote: An alternative (arguably, a more OOP)
model is given below. It has a Occasion list in the ReserveMate, which Reservation references. This allows
ReserveMate to only require one Occasion object per unique occasion, instead of each Reservation needing their
own Occasion objects.
Its API is defined in:
Storage.java
The Storage component,
ReserveMateStorage and UserPrefsStorage, which means it can be treated as either one (if
only the functionality of only one is needed).Model component (because the Storage component's job is to save/retrieve objects
that belong to the Model)Classes used by multiple components are in the seedu.reserve.commons package.
This section describes some noteworthy details on how certain features are implemented.
The add reservation feature allows users to add reservations easily via the command add n/NAME p/PHONE_NUMBER e/EMAIL x/NUMBER_OF_DINER d/DATE_TIME [o/OCCASION]….
The add command utilizes AddCommand and AddCommandParser. AddCommandParser#parse(String args) uses ArgumentTokenizer#tokenize(String argString, Prefix... prefixes)
to extract the relevant inputs for each field. A new Reservation object is then created with the corresponding reservation name, phone number, email, date,
number of diners and occasion(s) if provided. If occasion(s) are not provided, it would be initialized to an empty set. The ModelManager#addReservation(Reservation reservation), which implements the Model interface,
adds the Reservation into the reservation list.
add command.ReserveMateParser creates a AddCommandParser and calls its parse method.AddCommandParser#parse(String args) uses ArgumentTokenizer#tokenize(String argString, Prefix... prefixes) to extract out relevant arguments. If any of
the compulsory arguments are missing, a ParseException detailing the expected format is thrown.Name, Phone, Email, Diners, DateTime and Occasion parsers would check the validity of the inputs. If any of the inputs are invalid,
a ParseException detailing why the given argument is invalid is thrown. If all the relevant inputs are valid, a new Reservation object is created.AddCommandParser#parse(String args) creates a AddCommand object with the new Reservation object.LogicManager#execute(String commandText) executes the AddCommand.AddCommand calls ModelManager#addReservation(Reservation reservation) to add the reservation into the reservation list. If the provided reservation
is already present in the reservation list, a CommandException is thrown.A new CommandResult with the success message is created and is returned to LogicManager. The GUI would be updated.
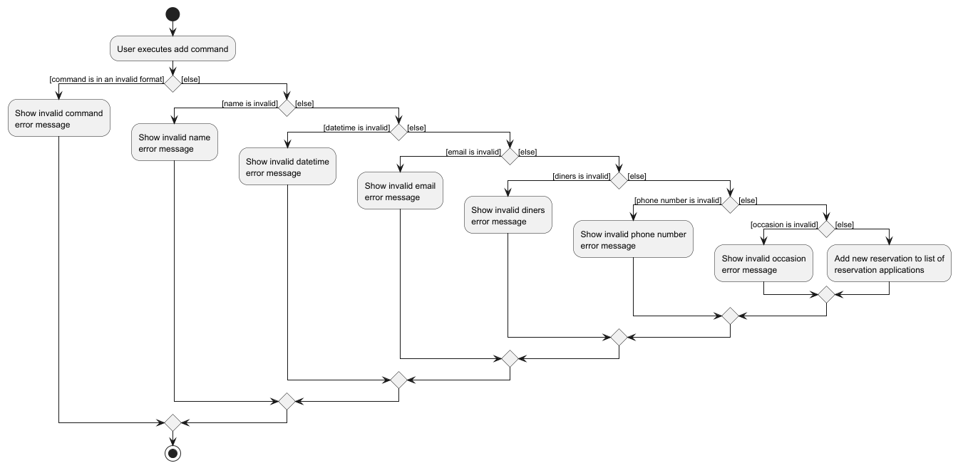
The following sequence diagram shows how the add command works:
đź’ˇ Note: The lifeline for
AddCommandParsershould end at the destroy marker (X) but due to a limitation of PlantUML, the lifeline reaches the end of the diagram.
The following activity diagram shows what happens when a user executes a add command:
While occasion tag is useful for some reservations, there will be others which do not require it. Instead of making the user add occasions when not needed, it was made optional to improve user experience.
The delete feature allows restaurant managers to delete any unwanted or accidental reservations via the command `delete
The delete functionality is implemented through the DeleteCommand class. The feature is primarily made up of the
following components:
DeleteCommand - Delete the reservation based on index shown on the list.DeleteCommandParser - Parses and validates the user input into a DeleteCommand object.delete <INDEX> cfm.LogicManager passes the command string to ReserveMateParser.ReserveMateParser identifies the command as a delete command and delegates to DeleteCommandParser.DeleteCommandParser extracts and validates the index. If the index or cfm is missing, a parse
exception will be thrown.DeleteCommandParser will create DeleteCommand object with the index.LogicManager calls the execute() method of the DeleteCommand object.DeleteCommand will delete the reservation based on the index from the Model.A new CommandResult with the success message is created and is returned to the LogicManager. The GUI would be
updated.
The following sequence diagram shows how the delete command works:

đź’ˇ Note: The lifeline for
DeleteCommandParsershould end at the destroy marker (X) but due to a limitation of PlantUML, the lifeline reaches the end of the diagram.
cfmTo prevent accidental deletions due to typing the wrong index, users are required to confirm their action by entering an additional 'cfm'. This extra step gives them time to double-check the index they’ve entered.
The proposed undo/redo mechanism is facilitated by VersionedReserveMate. It extends ReserveMate with an undo/redo
history, stored internally as an reserveMateStateList and currentStatePointer. Additionally, it implements the
following operations:
These operations are exposed in the Model interface as Model#commitReserveMate(), Model#undoReserveMate() and
Model#redoReserveMate() respectively.
Given below is an example usage scenario and how the undo/redo mechanism behaves at each step.
Step 1. The user launches the application for the first time. The VersionedReserveMate will be initialized with the
initial reserve mate state, and the currentStatePointer pointing to that single reserve mate state.
Step 2. The user executes delete 5 cfm command to delete the 5th person in reserve mate. The delete command calls
Model#commitReserveMate(), causing the modified state of reserve mate after the delete 5 cfm command executes to be
saved in the reserveMateStateList, and the currentStatePointer is shifted to the newly inserted reserve mate state.
Step 3. The user executes add n/John ... to add a new reservation. The add command also calls
Model#commitReserveMate() causing another modified reserve mate state to be saved into the reserveMateStateList.
đź’ˇ Note: If a command fails its execution, it will not call
Model#commitInTrack(), so the reserve mate state will not be saved into thereserveMateStateList.
Step 4. The user now decides that adding the new reservation was a mistake, and decides to undo that action by executing
the undo command. The undo command will call Model#undoReserveMate(), which will shift the currentStatePointer
once to the left, pointing it to the previous reserve mate state, and restores reserve mate to that state.
đź’ˇ Note: If the
currentStatePointeris at index 0, pointing to the initial reserve mate state, then there are no previous reserve mate states to restore. Theundocommand usesModel#canUndoReserveMate()to check if this is the case. If so, it will return an error to the user rather than attempting to perform the undo.
The following sequence diagram shows how the undo operation works:
đź’ˇ Note: The lifeline for
UndoCommandshould end at the destroy marker (X) but due to a limitation of PlantUML, the lifeline reaches the end of the diagram.
The redo command does the opposite - it calls Model#redoReserveMate(), which shifts the currentStatePointer once
to the right, pointing to the previously undone state, and restores the reservemate to that state.
đź’ˇ Note: If the
currentStatePointeris at indexreservemateStateList.size() - 1, pointing to the latest reserve mate state, then there are no undone reserve mate states to restore. Theredocommand usesModel#canRedoReserveMate()to check if this is the case. If so, it will return an error to the user rather than attempting to perform the redo.
Step 5. The user then decides to execute the command list. Commands that do not modify the reserve mate, such as
list, will usually not call Model#commitReserveMate(), Model#undoReserveMate() or Model#redoReserveMate(). Thus,
the reserveMateStateList remains unchanged.
Step 6. The user executes clear, which calls Model#commitReserveMate(). Since the currentStatePointer is not
pointing at the end of the reserveMateStateList, all reserve mate states after the currentStatePointer will be
purged. We designed it this way because it no longer makes sense to redo the add n/John ... command. This is the
behavior that most modern desktop applications follow.
The following activity diagram summarizes what happens when a user executes a new command:
Aspect: How undo & redo executes:
Alternative 1 (current choice): Saves the entire reserve mate.
Alternative 2: Individual command knows how to undo/redo by itself.
delete, just save the reservation being deleted).Team: F08-1
Name: ReserveMate
Target User Profile: Our application is designed for small restaurant owners who have to manage numerous customer reservations and contact details. These users often operate in fast-paced environments and need a simple yet effective system to organize all reservations.
Value Proposition: ReserveMate provides small restaurant owners with a fast and intuitive way to manage reservation and customer contact details through a Command Line Interface (CLI). This enhances operational efficiency by streamlining organisation and ensuring easy access to reservation details.
Priorities: High (Must have) - * * *, Medium (Good to have) - * *, Low (Extension) - *
| Priority | As a … | I want to … | So that I can… |
|---|---|---|---|
* * * | Frequent user | Delete reservations by customer name | Quickly remove a cancelled booking |
* * * | Productive user | Know how many diners for each reservation | Plan the seating arrangement beforehand |
* * * | Beginner | Enter reservations using a simple command format | Quickly add customers without getting overwhelmed |
* * * | Beginner | View a list of commands within the app | Don’t have to remember them all |
* * * | Hardworking user | View the schedule | Know when are the reservations |
* * | frequent user | filter reservations by date and time, | I can check upcoming bookings easily |
* * | frequent user | blacklist customers who repeatedly cancel or don’t show up | I can manage reservations more effectively and avoid late customers |
* * | Advanced user | Sort reservations by table number | Optimise seating arrangements |
* * | Beginner | Navigate around the app using minimal keystrokes | Learn how to use the app quickly |
* * | Beginner | Receive confirmation prompts before deleting a reservation | Don’t accidentally remove a customer |
* * | Forgetful user | Know shortcuts to different actions | Look up the input format every time I use the app |
* * | Impatient user | Find free time slots | Quickly schedule reservations |
* * | Thoughtful user | Reschedule reservations | Accommodate customer needs |
* * | Long-time user | Sort reservations in ascending date order | Know when customers are arriving |
* * | Long-time user | Search for reservations | Get customer information easily |
* * | Long-time user | Update reservations | Change reservations based on customer requests |
* * | Beginner user | Receive a notification when double-booking a table | Avoid booking conflicts |
* * | Long-time user | Store and manage customer contact details securely | Protect customer privacy and ensure communication |
* * | Frequent user | Sort reservations by table type (e.g. window seat, private room) | View reservations by seating preference |
* * | Long-time user | Occasion reservations by special request (e.g. Birthday, Allergy) | Handle them accordingly |
* * | Forgetful user | Automatically record customer preferences (e.g. dietary restrictions, seating choices) | Provide better service without relying on memory |
* * | Cost-conscious user | Set up reservation deposit requirements | Reduce cancellations and ensure customer commitment |
* * | Overwhelmed user | Automatically decline overbooking requests | Don’t have to manually reject customers |
* | Advanced user | Export reservation data to a CSV file | Review past bookings or analyse trends |
* | Overwhelmed user | Archive reservations | Gather insights on customers |
* | Productive user | See statistics on customers | Identify regular customers |
* | Long-time user | Send automated reminders and confirmations | Reduce last-minute cancellations |
* | Frequent user | Add custom shortcuts for frequently used commands | Increase efficiency |
* | Frequent user | See visuals of booked tables and available seats | Assign tables to customers easily |
* | Beginner user | Add table size for each type of table | Organise seating more effectively |
(For all use cases below, the System is the ReserveMate and the Actor is the user, unless specified otherwise)
Use case: UC01 - View Reservation's Details
MSS
User performs View Reservations (UC05) to view all reservations.
User requests to view a specific reservation's details.
ReserveMate displays the reservation's details as a message.
Use case ends.
Extensions
1a. User enters an invalid command.
1a1. ReserveMate shows an error message.
Use Case ends.
2a. User enters an invalid index.
2a1. ReserveMate shows an error message.
Use case resumes at step 2.
Use case: UC02 - Create A New Reservation
MSS
User requests to create a new reservation.
User enter reservation details.
ReserveMate validates the input.
ReserveMate adds the reservation and confirms success.
Use case ends.
Extensions
3a. User enters invalid input.
3a1. ReserveMate shows an error message.
3a2. User re-enters the reservation details.
Steps 3a1 - 3a2 are repeated until user input is valid.
Use case resumes at step 4.
3b. User enters a duplicate reservation.
3b1. ReserveMate display the duplicate reservation error message.
3b2. User modifies the reservation details.
Steps 3b1 - 3b2 are repeated until the reservation details are unique.
Use case resumes at step 4.
Use case: UC03 - Listing Commands
MSS
User requests to view all available commands.
ReserveMate displays the list of available commands to user.
Use case ends.
Extensions
1a. User enters an invalid command format.
1a1. ReserveMate shows an error message
Use case ends.
Use case: UC04 - Delete Reservation
MSS
User requests to delete a reservation by providing an index and a confirmation.
ReserveMate deletes the particular reservation. Use case ends.
Extensions
1a. The index is invalid.
1a1. ReserveMate prompts the user to enter a valid index.
Use case resumes at step 1.
1b. Confirmation not given
1b1. ReserveMate prompts the user to confirm the deletion
use case resumes at step 1.
1c. User enters an invalid command format.
1c1. ReserveMate shows an error message providing the correct format.
use case resumes at step 1.
Use case: UC05 - View Reservation list
MSS
User requests to view all reservations.
ReserveMate retrieves and displays all existing reservations.
Use case ends.
Extensions
1a. User enters an invalid command.
1a1. ReserveMate shows an error message.
Use Case ends.
2a. The list of reservations is empty.
2a1. ReserveMate shows an error message.
Use case ends.
Use case: UC06 - Find Reservation by Name
MSS
User enters name to find reservation.
ReserveMate shows a list of reservation where customer name contains the entered name.
Use case ends.
Extensions
1a. ReserveMate detects an error in the entered data.
1a1. ReserveMate requests for the correct data format.
1a2. User enters new data.
Steps 1a1-1a2 are repeated until the data entered are correct.
Use case resumes from step 2.
1b. ReserveMate found no matches.
1b1. ReserveMate shows No reservation found for NAME.
Use case ends.
Use case: UC07 - Edit a Reservation
MSS
User requests to edit a reservation by providing an index and new details.
ReserveMate checks if the reservation has not passed the current date and time.
ReserveMate updates the reservation with new details.
ReserveMate displays success message with updated reservation details in the reservation list.
Use case ends.
Extensions
1a. User enters an invalid command format.
1a1. ReserveMate shows an error message providing the correct format.
Use case resumes at step 1.
2a. The user given index is not a valid reservation.
2a1. ReserveMate shows invalid reservation index error.
Use case resumes at step 1.
2b. The reservation date has already passed.
2b1. ReserveMate shows cannot edit past reservation error.
Use case ends.
3a. The new user details would cause duplicate reservation.
3a1. ReserveMate shows duplicate reservation message.
Use case resumes at step 1.
Use case: UC08 - View all free time slots
MSS
User requests to view all free time slots for a specific day.
ReserveMate retrieve all free time slots for the specific day and displays them to User.
Use case ends.
Extensions
1a. User enters an invalid command.
1a1. ReserveMate shows an error message.
Use Case ends.
2a. The reservation list is empty.
2a1. ReserveMate shows an error message.
Use case ends.
Use case: UC09 - Filter Reservations
MSS
User requests to filter reservations between two given dates.
ReserveMate displays reservations that falls within given dates
Use case ends
Extensions
1a. The user enters an invalid command.
1a1. ReserveMate shows an error message.
Use case resumes at step 1.
1b. The user enter invalid date(s)
1b1. ReserveMate shows an error message.
1b2. User enters new dates.
Steps b1-1b2 are repeated until valid dates are provided.
Use case resumes at step 2.
2a. ReserveMate found no reservations between the 2 dates.
Use case: UC10 - Manage Reservation Preferences
MSS
User requests to save a preference for a specific reservation by providing an index and preference text.
ReserveMate saves the preference for the specified reservation.
ReserveMate displays a success message.
Use case ends.
Extensions
1a. The user enters an invalid command format.
1a1. ReserveMate shows an error message providing the correct format.
Use case resumes at step 1.
2a. The specified index is invalid.
2a1. ReserveMate shows an invalid reservation index error message.
Use case resumes at step 1.
3a. Preference text description exceeds 50 characters.
3a1. ReserveMate displays an error message indicating preference text must be less than 50 characters.
Use case resumes at step 1.
4a. No preference has been set for the reservation.
4a1. ReserveMate displays "None", indicating no preference has been set.
Use case ends
Use case: UC11 - Viewing statistics
MSS
User enters command to display reservation statistics.
ReserveMate displays a new window containing the reservation statistics, a bar chart grouped by number of diners.
Use case ends.
Extensions
1a. User enters an invalid command format.
1a1. ReserveMate shows an error message.
Use case ends.
2a. There is no reservation data available.
2a1. ReserveMate shows an empty chart indicating that there are no reservations to summarize.
Use case ends.
Given below are instructions to test the app manually.
đź’ˇ Note: These instructions only provide a starting point for testers to work on; testers are expected to do more exploratory testing.
Initial launch
Download the jar file and copy into an empty folder.
Open a command terminal, cd into the folder you put the jar file in,
and use the java -jar reservemate.jar command to run the application.
Expected: Shows the GUI with a set of sample reservations.
Saving window preferences
Resize the window to an optimum size. Move the window to a different location. Close the window.
Re-launch the app by double-clicking the jar file.
Expected: The most recent window size and location is retained.
Command: help
More information on usage:
help command
help Command: list
More information on usage:
list command
list Command: stats
More information on usage:
stats command
stats Command: exit
More information on usage:
exit command
exit Command: add
More information on usage:
add command
Adding a reservation to ReserveMate.
Test case: add n/John Doe p/98765432 e/johnd@example.com x/5 d/2025-05-12 1800 o/BIRTHDAY
Expected: New reservation added: John Doe; Phone: 98765432;
Email: johnd@example.com; Number of Diners: 5; Occasion: [BIRTHDAY]
Test case: add n/Jane Doe e/betsycrowe@example.com x/3 p/81234567 o/GRADUATION d/2025-05-20 1800
Expected: New reservation added: Jane Doe; Phone: 81234567;
Email: betsycrowe@example.com; Number of Diners: 3; Occasion: [GRADUATION]
Test case: add n/Jett
Expected: No reservation added. Error details shown in error message.
Other incorrect add commands to try: add , add n/jo p/999
Expected: Similar to previous.
Command: delete
More information on usage:
delete command
Deleting a reservation while all reservations are being shown.
Prerequisites: List all reservations using the list command. Multiple reservations in the list.
Test case: delete 1 cfm
Expected: First reservation is deleted from the list. Index of the deleted reservation is shown in the success
message.
Test case: delete 1
Expected: No reservation deleted. An Error confirmation prompt shown in the error message.
Test case: delete 0
Expected: No reservation is deleted. Error details shown in the error message.
Other incorrect delete commands to try: delete, delete x (where x is larger than the list size)
Expected: Similar to previous.
Deleting a reservation while reservations are being filtered.
Prerequisites: Filter the reservation list using either find command. Multiple reservations in the list.
Test case: Similar to previous.
Expected: Similar to previous.
Command: edit
More information on usage:
edit command
Editing an existing reservation.
Prerequisites: There exists a reservation in ReserveMate.
Testcase: edit 1 p/91234567 e/johndoe@example.com
Expected: Edited Reservation: John Doe; Phone: 91234567; Email: johndoe@example.com; Number of Diners: 5;
Occasion: [BIRTHDAY]
Testcase: edit 2 n/Brittany o/
Expected: Edited Reservation: Brittany; Phone: 91236474;
Email: johnny@example.com; Number of Diners: 1; Occasion:
Test case: edit 1
Expected: No reservation is edited. Error details shown in error message.
Other incorrect edit commands to try: edit, edit 0 n/john
Expected: Similar to previous.
Command: pref save
More information on usage:
pref command
Saving a preference for an existing reservation.
Prerequisites: There exists a reservation in ReserveMate.
Testcase: pref save 1 Window seat preferred, allergic to nuts
Expected: Saved preference for reservation: 1
Testcase: pref save 3 No seafood
Expected: Saved preference for reservation: 3
Testcase: pref save 2
Expected: Invalid command format. Error message displayed.
Other incorrect commands to try
Testcase: pref update 1 Vegan menu
Expected: Invalid command format. Error message displayed.
Testcase: pref
Expected: Invalid command format. Error message displayed.
Command: show
More information on usage:
show command
Viewing reservation details.
Prerequisites: There exists a reservation in ReserveMate.
Testcase: show 1
Expected: Details of Reservation: John Doe; Phone: 98765432;
Email: johnd@example.com; Number of Diners: 5; Occasion: [BIRTHDAY]
Testcase (reservation without an occasion): show 2
Expected: Details of Reservation: Jane Doe; Phone: 81234567;
Email: betsycrowe@example.com; Number of Diners: 3; Occasion:
Testcase: show 0
Expected: No reservation shown. Error details shown in error message.
Other incorrect show commands to try: show, show first
Expected: Similar to previous.
Command: find
More information on usage:
find command
Finding reservation by name.
Prerequisites: There exists a reservation in ReserveMate.
Testcase: find john
Expected: 1 reservations listed! 1. John Doe (5 diners) - 2025-05-12 1800
Testcase find john jane
Expected: 2 reservations listed! 1. John Doe (5 diners) - 2025-05-12 1800 2. Jane Doe
(3 diners) - 2025-05-20 1800
Testcase: find Michael
Expected: No reservation shown.
Testcase: find
Expected: Invalid command format. Error message displayed.
Other incorrect find commands to try: find 1
Expected: Similar to previous.
Command: filter
More information on usage:
filter command
Filtering reservations within a date range.
Prerequisites: There exists a reservation in ReserveMate.
Testcase: filter sd/ 2025-05-12 1400 ed/ 2025-05-25 1400
Expected: Here are the available reservations for the date range: 1. John Doe
(5 diners) - 2025-05-12 1800 2. Jane Doe (3 diners) - 2025-05-20 1800
Testcase filter sd/ 2026-12-20 1200 ed/ 2026-12-22 1200
Expected: No reservations found for the date range.
Testcase: filter sd/ 2025-05-20 1400 ed/ 2025-05-18 1400
Expected: No reservations shown as user input an invalid date, an error message is displayed.
Testcase: filter sd/ 2026/12/12 1400 ed/ 2026-12-15 1400
Expected: Invalid date format, an error message is shown.
Testcase: filter sd/ 2026-12-12 1400
Expected: Invalid command format. Error message displayed.
Other incorrect filter commands to try: filter
Expected: Similar to previous.
Command: free
More information on usage:
free command
Viewing available reservation slots base given date.
Prerequisites: There are available reservation time slots in given date.
Testcase: free d/2025-04-28
Expected: Available free time slots: - 2025-04-28 1600 to 2025-04-28 1700 - 2025-04-28 2000 to 2025-04-28 2100
Testcase: free today
Expected: Invalid command format. Error message displayed.
Other incorrect free commands to try: free
Expected: Similar to previous.
command: clear
More information on usage:
clear command
Test case: clear cfm
Expected: Reservation book has been cleared!
Test case: clear
Expected: Reservation book not cleared. An Error confirmation prompt shown in the error message.
Other incorrect clear command: clear confirm, clear cFM
Expected: Similar to previous.
Dealing with missing/corrupted data files.
Open reservemate.jar and make any changes to the reservation list with the commands provided, being sure to leave at least one reservation in the list.
Edit the data/reservemate.json file by making any one of the following changes before saving the file and reopening reservemate.jar.
Test case: Edit the phone field of the first reservation to invaild.
Expected: ReserveMate starts with an empty reservation list.
Test case: Edit the dateTime field of the first reservation to invalid.
Expected: Similar to previous.
Test case: Edit the diners field of the first reservation to invalid.
Expected: Similar to previous.
Dealing with missing files.
Test case: Exit ReserveMate, then delete the data/reservemate.json file. Reopen ReserveMate.
Expected: All reservations are deleted. ReserveMate will start as expected with sample data provided.
Test case: Exit ReserveMate, then delete preferences.json. Reopen ReserveMate.
Expected: The previous user preferences such as the size of the window will be deleted. ReserveMate starts
with default settings.
Test case: Exit ReserveMate, then delete the config.json file. Reopen ReserveMate.
Expected: ReserveMate starts as expected, with either the sample data provided or any previously saved data,
if present. The size of the window should be the same as the previously saved user preference.
Support time range reservations instead of fixed 1-hour slots:
Current Issue: The system currently allots only 1-hour reservation slots. To reserve a longer duration
(e.g., 2 hours), users must create multiple consecutive reservations manually. This results in duplication
and inefficiency.
Planned Enhancement: We plan to support reservation commands that accept a time range,
e.g., d/2025-05-20 1800-2000, allowing users to create a single reservation for multiple hours. Internally, the system
will auto-allocate the necessary consecutive slots without requiring the user to enter multiple commands.
Simplify preference saving by removing redundant 'save' keyword in pref command:
Current Issue: The pref command currently requires users to type pref save [index] [preference],
e.g., pref save 1 sitting outdoors. Since the pref command only supports saving preferences, the inclusion of the
save keyword is redundant and adds unnecessary typing for users.
Planned Enhancement: We plan to simplify the command format by removing the need for the save keyword.
Users will be able to directly type pref [index] [preference].
Prevents accidental updates due to shifting list indexes after sorting:
Current Issue: After executing pref save or edit for a reservation at a given index, the list re-sorts
(by date, time and last insertion), which might cause indexes to change. If the user tries to update the same reservation
again using the
previous index, they may unintentionally modify a different reservation. This is not a bug but can lead to confusion and
incorrect updates.
Planned Enhancement: We plan to improve the UX by making it clearer when the list has re-sorted after commands like
pref save or edit. Possible solutions include displaying a message such as
List has been resorted. Please recheck indexes.
or visually highlighting the recently updated reservation. This will help users avoid referencing outdated indexes.
Enforce maximum number of occasions per reservation to 1:
Current Issues: ReserveMate currently allows users to input any number of o/occasion fields when adding a
reservation. While the app handles scrolling and wrapping gracefully, allowing an unlimited number may encourage
poor data entry practices.
Planned Enhancement: To maintain clean UI and enforce meaningful data, we will cap the number of o/ fields to 1
per reservation. If a user exceeds this limit, an error message will be shown:
You can only specify up to 1 occasion per reservation.
Align filter command date range with reservation date limitations:
Current Issues: The filter command allows users to input any date range using sd/ (start date) and ed/
(end date), including dates beyond the 60-day reservation limit. This is intentional, as it allows users to view past
reservations and plan ahead, even outside the 60-day window.
However, this flexibility can be confusing when paired with the add or edit commands, which restrict reservations
to within the next 60 days. The inconsistency may mislead users into thinking they can filter future dates for beyond
60 days, when in reality, no such reservations can exist.
Planned Enhancement: We plan to update the message usage for filter command to include this clarification:
Note: Reservations can only exist within 60 days from today, excluding the 60th day. Filtering beyond this range will not return future reservations.
Display preference and occasion tags in customer reservation details to differentiate similar reservations:
Current Issues: Currently, users have to manually type show INDEX each time they want to check the preferences
and occasions associated with a reservation. This process can be time-consuming and inefficient, especially for
managing a large number of reservations. Furthermore, there may be multiple reservations with similar names, which can
make it difficult to differentiate between them.
Planned Enhancement: We will update the reservation details display to include preference and occasion tags
directly in the reservation information. This allows users to quickly see preferences and occasions without having to
run an addition command. By incorporating preferences and occasions, reservations with similar names can be easily
differentiated.
Let users define the maximum number of reservations per hourly slot:
Current Issue: ReserveMate currently does not enforce a maximum number of reservations per time slot, which may not
fit the needs of all use cases. For instance, a venue with limited capacity might want to only allow a certain number
of concurrent reservations during peak hours.
Planned Enhancement: We plan to introduce a configurable setting that allows admins or users (with the right
permissions) to define the maximum number of reservations allowed per hour slot. This offers greater flexibility for
different reservation scenarios and business rules.
Change free command output format to show each available hour instead of a continuous range:
Current Issue: The free command currently displays available time in continuous ranges, e.g., 2025-04-28 0000 to 2025-04-28 1800. While concise, this format may confuse users. They might interpret it as a single large continuous
block rather than individual 1-hour slots, or be uncertain whether a reservation can be made at the ending time.
Planned Enhancement: We plan to revise the output format of the free command to explicitly show each available
starting reservation slot. For example:
Available free time slots:
- 2025-04-28 0000
- 2025-04-28 0100
...
- 2025-04-28 1700
Relax phone number constraints to support international numbers for tourists:
Current Issue: The current phone number validation only accepts Singaporean numbers (8-digit numbers starting with
8 or 9), which excludes valid international phone numbers commonly used by tourists. This limitation may prevent
tourists from making reservations using the system.
Planned Enhancement: We plan to relax the phone number
format to allow valid international formats, such as +44 7123 456789 or +1-202-555-0191. Validation will ensure proper
structure but allow flexibility in country codes. This makes the system more inclusive and tourist-friendly.
Add clear past command to remove all past reservations:
Current Issue: The app accumulates past
reservations over time, which may clutter the interface and degrade user experience, especially for frequent users.
Currently, there is no easy way to bulk-remove outdated entries.
Planned Enhancement:
We will introduce a new command clear past that allows users to automatically remove all reservations
dated before today. This helps keep the app clean and focused on upcoming reservations. A confirmation prompt may be added to prevent accidental data loss.